您的位置:玩一玩 > 游戏攻略 > 正文

《博德之门3》子职业等级一览 全子职业升级获得的能力对照表

2023-08-25 16:52:55来源:未知编辑:柒柒

战士、野蛮人、游荡者、牧师子、游侠、法师、德鲁伊、圣武士、术士、邪术师、武僧、吟游诗人子职业升级获得的能力对照表

《博德之门3》子职业等级一览

一、战士子职业升级获得的能力对照表

战士职业-战斗风格

其他部分职业的战斗风格也是公用的,已经选择过的风格不能再选。

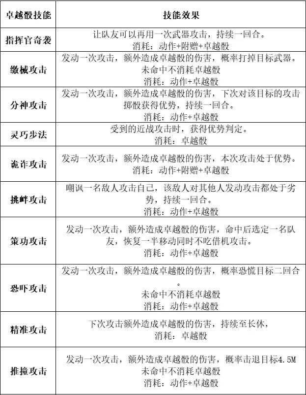
战士子职业-战斗大师-卓越骰子技能

战士子职业-奥法骑士-可选法术

本站发布此文仅为传递信息,不代表本站认同此观点或证实其描述

相关阅读